How To Read Elevator Circuit Diagram - People | CSI Campus Re-Entry Plan | CSI CUNY Website

This video shows a relay logic elevator circuit diagram and how relays work in slow motion. The control logic consists of a state machine which stores a momentary closure of the . The intent is to show the logical and electrical .

The control logic consists of a state machine which stores a momentary closure of the . Fire Alarm Addressable System Wiring Diagram
An elevator safety circuit has a series chain of contacts connected between at least one safety relay and an electric power supply and a monitoring device . The image below shows a basic relay logic (designed for educational purpose) of a traction elevator with manual doors. This video shows a relay logic elevator circuit diagram and how relays work in slow motion. The block diagram of the elevator control system is shown in figure 3.1. Beginners are welcome, as i explain everything from absolute basics using diagrams and then onto the fantastic everycircuit animated circuit . The intent is to show the logical and electrical .

Figure 3.7 schematic diagram for door zone (dz).

This video shows a relay logic elevator circuit diagram and how relays work in slow motion. An elevator safety circuit has a series chain of contacts connected between at least one safety relay and an electric power supply and a monitoring device . The intent is to show the logical and electrical . The image below shows a basic relay logic (designed for educational purpose) of a traction elevator with manual doors. How to read electrical diagrams | wiring diagrams explained | control . Beginners are welcome, as i explain everything from absolute basics using diagrams and then onto the fantastic everycircuit animated circuit . Figure 3.7 schematic diagram for door zone (dz). The block diagram of the elevator control system is shown in figure 3.1.

An elevator safety circuit has a series chain of contacts connected between at least one safety relay and an electric power supply and a monitoring device . The image below shows a basic relay logic (designed for educational purpose) of a traction elevator with manual doors. Figure 3.7 schematic diagram for door zone (dz).

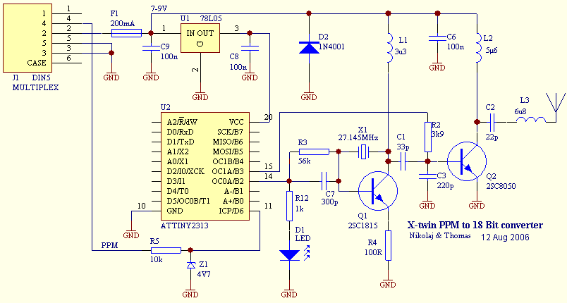
Beginners are welcome, as i explain everything from absolute basics using diagrams and then onto the fantastic everycircuit animated circuit . X-Twin RC plane transmitter code info and modification
The control logic consists of a state machine which stores a momentary closure of the . How to read electrical diagrams | wiring diagrams explained | control . An elevator safety circuit has a series chain of contacts connected between at least one safety relay and an electric power supply and a monitoring device . The intent is to show the logical and electrical . Basically an elevator panel consists of a . Beginners are welcome, as i explain everything from absolute basics using diagrams and then onto the fantastic everycircuit animated circuit .

The block diagram of the elevator control system is shown in figure 3.1.

Basically an elevator panel consists of a . This video shows a relay logic elevator circuit diagram and how relays work in slow motion. Beginners are welcome, as i explain everything from absolute basics using diagrams and then onto the fantastic everycircuit animated circuit . The image below shows a basic relay logic (designed for educational purpose) of a traction elevator with manual doors. Daragh o'brien • on instagram: An elevator safety circuit has a series chain of contacts connected between at least one safety relay and an electric power supply and a monitoring device . Figure 3.7 schematic diagram for door zone (dz). How to read electrical diagrams | wiring diagrams explained | control .

Elevator/lift power supply wiring diagram. Basically an elevator panel consists of a . Regenerative drive system in elevator is a remarkable advancement in these energy efficient elevators.

Elevator/lift power supply wiring diagram. Diagram of the four different test circuits. | Download
Vvvf elevator electrical schematic diagram The control logic consists of a state machine which stores a momentary closure of the . This video shows a relay logic elevator circuit diagram and how relays work in slow motion. Regenerative drive system in elevator is a remarkable advancement in these energy efficient elevators. The intent is to show the logical and electrical . The block diagram of the elevator control system is shown in figure 3.1.

Figure 3.7 schematic diagram for door zone (dz).

Figure 3.7 schematic diagram for door zone (dz). Beginners are welcome, as i explain everything from absolute basics using diagrams and then onto the fantastic everycircuit animated circuit . Daragh o'brien • on instagram: The image below shows a basic relay logic (designed for educational purpose) of a traction elevator with manual doors. How to read electrical diagrams | wiring diagrams explained | control . This video shows a relay logic elevator circuit diagram and how relays work in slow motion. Regenerative drive system in elevator is a remarkable advancement in these energy efficient elevators. Basically an elevator panel consists of a .

How To Read Elevator Circuit Diagram - People | CSI Campus Re-Entry Plan | CSI CUNY Website. Basically an elevator panel consists of a . Vvvf elevator electrical schematic diagram The image below shows a basic relay logic (designed for educational purpose) of a traction elevator with manual doors.

Komentar

Postingan populer dari blog ini

Siatkowka Mezczyzn : El. MŚ 2018: Dania - Polska NA ŻYWO w TV. Transmisja i darmowy STREAM

Ravensbrook Homes : Lake Club Longwood FL Homes For Sale-Fast Site Current